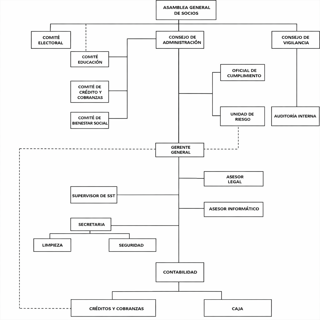
Organigrama
| Cargo | Nombres y Apellidos |
|---|---|
| Presidente | JORGE LUIS CABREJOS LA SERNA |
| Vicepresidente | CESAR GUSTAVO QUISPE CURASI |
| Secretario | ALEXANDER ECHEVERRE VELA |
| 1er Vocal Titular | LADY YANINA GARCIA PUICON |
| 2do Vocal Titular | MANUEL TEODORO PACHECO ROJAS |
| Suplente | ANTONIO FLORES GRANADOS |
| Suplente | JUAN SIMÓN BARRERA ESPINOZA |
| Cargo | Nombres y Apellidos |
|---|---|
| Presidenta | NANCY ISABEL PICCINI NAVARRETE VDA. DE ALARCÓN |
| Vicepresidente | JOSÉ WALTER CARDENAS LITANO |
| Secretaria | NELLY TOMIKAWA SATO |
| Suplente | MARTHA AVALO PEÑA |
| Cargo | Nombres y Apellidos |
|---|---|
| Presidente | CESAR GUSTAVO QUISPE CURASI |
| Vicepresidenta | ROSA AMELIA VELEZ LÓPEZ |
| Secretario | FERNANDO ARTURO MECHAN CASTILLO |
| Suplente | MAXIMILIANO JOSÉ VILLEGAS PUEMAPE |
| Cargo | Nombres y Apellidos |
|---|---|
| Presidenta | LILIAM ELIZABETH VIDAL YOVERA |
| Vicepresidenta | VIRGINIA RAQUEL LOPEZ GARCÍA |
| Secretaria | YOLANDA PEREZ ZUÑIGA |
| Suplente | GLENDA AMPARO BERRU NEIRA DE MENDOZA |
| Cargo | Nombres y Apellidos |
|---|---|
| Presidente | JORGE LUIS CABREJOS LA SERNA |
| Vicepresidente | ROBERT MARTIN CARLOS MORA |
| Secretario | MANUEL TEODORO PACHECO ROJAS |
| Cargo | Nombres y Apellidos |
|---|---|
| Presidenta | LADY YANINA GARCIA PUICON |
| Vicepresidenta | MARGOT ELIZABETH BERNABE LAMADRID |
| Secretaria | ROSA ELENA CABELLOS DE VILLEGAS |
| Suplente | WILMA YESENIA CHANDUVI PUICON |
| Cargo | Nombres y Apellidos |
|---|---|
| Contabilidad | CPC. Mirely Vanessa Jimenez Calderón |
| Riesgo y Oficial Cumpl. | CPC. Rosa Leonor Farroñan Cornejo |
| Auditoria Interna | CPC. Roxana Lourdes Astonitas Vásquez |
| Cargo | Nombres y Apellidos |
|---|---|
| Ingeniero de Sistemas | Ing. Luis Fernando Seclen Eneque |
| Abogado | Abog. Francisco Aurelio Baca Castillo |
© 2022 Cooperativa de Ahorros y Credito Chiclayo | Politicas
Diseñado por SEI SYSTEM